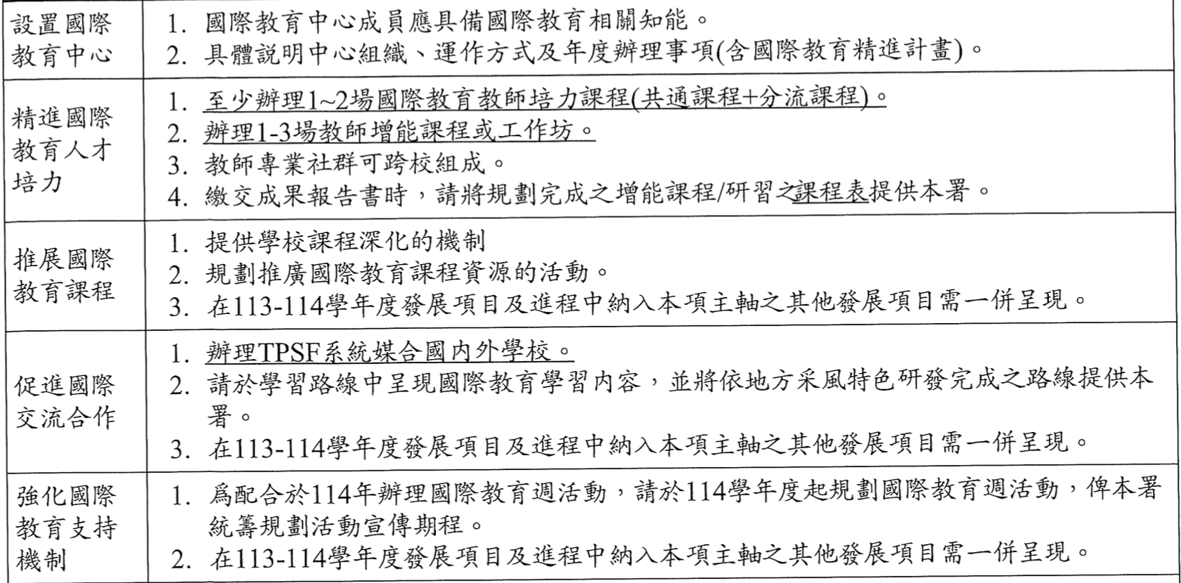
| 設置國際教育中心 | 1. 國際教育中心成員應具備國際教育相關知能。 2. 具體說明中心組織、運作方式及年度辦理事項(含國際教育精進計畫)。 |
| 精進國際教育人才培力 | 1.至少辦理1~2場國際教育教師培力課程(共通課程+分流課程)。 2.辦理1-3場教師增能課程或工作坊。 3.教師專業社群可跨校組成。 4.繳交成果報告書時,請將規劃完成之增能課程/研習之課程表提供本署。 |
| 推展國際教育課程 | 1.提供學校課程深化的機制 2.規劃推廣國際教育課程資源的活動。 3.在113-114學年度發展項目及進程中納入本項主軸之其他發展項目需一併呈現。 |
| 促進國際交流合作 | 1.辦理TPSF系統媒合國內外學校。 2.請於學習路線中呈現國際教育學習內容,並將依地方采風特色研發完成之路線提供本署。 3.在113-114學年度發展項目及進程中納入本項主軸之其他發展項目需一併呈現。 |
| 強化國際教育支持禨制 | 1. 為配合於114年辦理國際教育週活動,請於114學年度起規劃國際教育週活動,俾本署統籌規劃活動宣傳期程。 2. 在113-114學年度發展項目及進程中納入本項主軸之其他發展項目需一併呈現。 |